Table of Contents
Electronic Project Part 2
Disco Light
The Disco Lights project is what you get once you mix the superb beat detection electronic equipment of my ever widespread beat triggered scientific instrument with colored group lamps! In alternative words, four colored lights flash in a very sort of patterns in time together with your music. Some seriously cool patterns may be achieved and also the result is basically amazing.
Amplifier
An amplifier is an electronic device that can increase the power of a signal its depend on time-varying voltage or current. An amplifier uses electric power from a power supply to increase the amplitude of a signal.
Requirement Of Amplifier
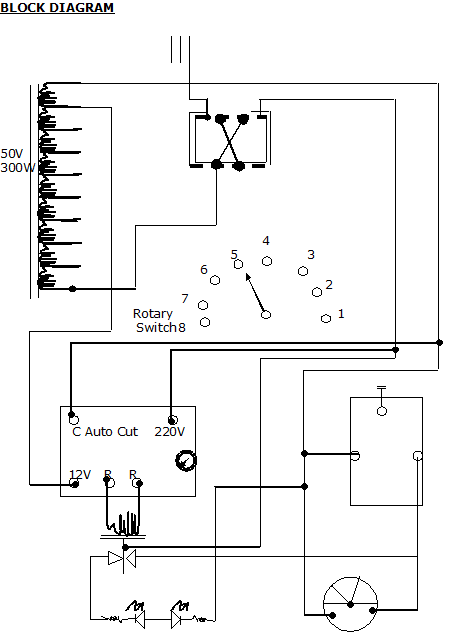
Stabilizer
The embedding of chip technology that power electronic devices at intervals the fashion of intelligent AC voltage stabilizers diode to produce high-quality, stable power offer at intervals the event of the nice and continuous deviation of the mains voltage.

Emergency light
An emergency lightweight may be a battery-backed lighting device that switches on mechanically once a building experiences an influence outage. Emergency lights are normal in new industrial and high occupancy residential buildings, like school dormitories.

![]()


Thank you for your sharing. I am worried that I lack creative ideas. It is your article that makes me full of hope. Thank you. But, I have a question, can you help me? https://www.binance.com/es/register?ref=T7KCZASX
Thank you for your sharing. I am worried that I lack creative ideas. It is your article that makes me full of hope. Thank you. But, I have a question, can you help me?
Your article helped me a lot, is there any more related content? Thanks! https://www.binance.com/da-DK/register?ref=V2H9AFPY
Thank you for your sharing. I am worried that I lack creative ideas. It is your article that makes me full of hope. Thank you. But, I have a question, can you help me?
Quy trình nhận thưởng tại 888slot 888 slot được tối ưu hóa để diễn ra nhanh chóng và chính xác, thể hiện uy tín và năng lực tài chính vững mạnh của nhà cái. TONY01-06S
Your article helped me a lot, is there any more related content? Thanks! https://accounts.binance.info/register-person?ref=IHJUI7TF
**mitolyn**
Mitolyn is a carefully developed, plant-based formula created to help support metabolic efficiency and encourage healthy, lasting weight management.
Can you be more specific about the content of your article? After reading it, I still have some doubts. Hope you can help me.
Can you be more specific about the content of your article? After reading it, I still have some doubts. Hope you can help me.
Your article helped me a lot, is there any more related content? Thanks! https://accounts.binance.info/register-person?ref=IHJUI7TF
I don’t think the title of your article matches the content lol. Just kidding, mainly because I had some doubts after reading the article.
I don’t think the title of your article matches the content lol. Just kidding, mainly because I had some doubts after reading the article. https://www.binance.com/register?ref=JW3W4Y3A
I don’t think the title of your article matches the content lol. Just kidding, mainly because I had some doubts after reading the article.
Thank you for your sharing. I am worried that I lack creative ideas. It is your article that makes me full of hope. Thank you. But, I have a question, can you help me? https://accounts.binance.com/register-person?ref=IHJUI7TF
Thanks for sharing. I read many of your blog posts, cool, your blog is very good.
Your point of view caught my eye and was very interesting. Thanks. I have a question for you.
I don’t think the title of your article matches the content lol. Just kidding, mainly because I had some doubts after reading the article.
Thanks for sharing. I read many of your blog posts, cool, your blog is very good.
Can you be more specific about the content of your article? After reading it, I still have some doubts. Hope you can help me. https://accounts.binance.info/da-DK/register/person?ref=V3MG69RO
I don’t think the title of your article matches the content lol. Just kidding, mainly because I had some doubts after reading the article. https://accounts.binance.bh/register/person?ref=IXBIAFVY